网传清华取消新闻传播专业系假消息,实则仅停招本科新闻学专业
网传清华取消新闻传播专业系假消息,实则仅停招本科新闻学专业
新京报讯(记者冯琪)一则名为“清华取消新闻传播专业 多所985相继取消”的短视频近日在网络热传。然而记者多方印证获悉,该短视频为假消息,多处内容失实。事实上
清华大学,展示情景,透出信息,有没有取消新闻专业,答案向人们表明情况并不是这样,这是实际发生的真实状况,在信息如同那般汹涌地如同洪流汹涌而出的环境里面,它是被悄悄地进行改写了。
专业调整真相
在2020年5月,清华大学新闻与传播学院开展了一场内部会议,彼时副校长彭刚宣布了一个重要决定,之后会着重发展研究生教育,本科新闻学专业将停止招生,不过这一调整并非取消整个新闻传播学科,只是对培养体系进行优化,依据清华大学官网2022年公布的文件,新闻学专业真的被列入停招本科专业名单,然而同一时期硕士招生规模却有所扩大。
这次进行了调整,这透露出高等教育改革呈现的趋向,多所重点高校都在做类似的举动,把更多资源投入到研究生阶段的教育运作里,这样形式的变数并非是学科萎缩释放的信号,而是人才培养架构的再度排编,依据清华大学于2023年公布的招生规划来看,新闻传播类硕士专业当年的招生数量跟以往相比有着明显的提升,
硕士招生现状
今年9月时候,《清华大学2024年硕士学院招生简章》发布出来了,这样的一种情形显示出来,新闻与传播这个专业之中,保持着招收全日制学生以及非全日制学生的态势,8月之际,推免招生目录发布出来了,可以看到在公布了的这份推免招生目录里面,新闻学专业、传播学专业等不止一个专业,这些专业都包含在其中,对于有新兴交叉学科之称的数据传播专业而言,它更是重点发展的方向,数据传播专业正在和全球好多家高校展开合作的活动,借助这样的合作活动来培养有着双学位的研究生 。
清华大学研究生招生网给出了最新数据,这数据表明,新闻传播类专业硕士存在招生名额,这个招生名额相较于三年之前的额度,增长幅度接近40% ,这样的扩招趋势跟当下本科生停招形成了鲜明对比,这鲜明对比表明,学校正把教育资源朝着更高层次人才培养方面倾斜,当下该学校新闻传播科目拥有近乎百名专职教师,并且其中超过八成具备海外留学背景 。
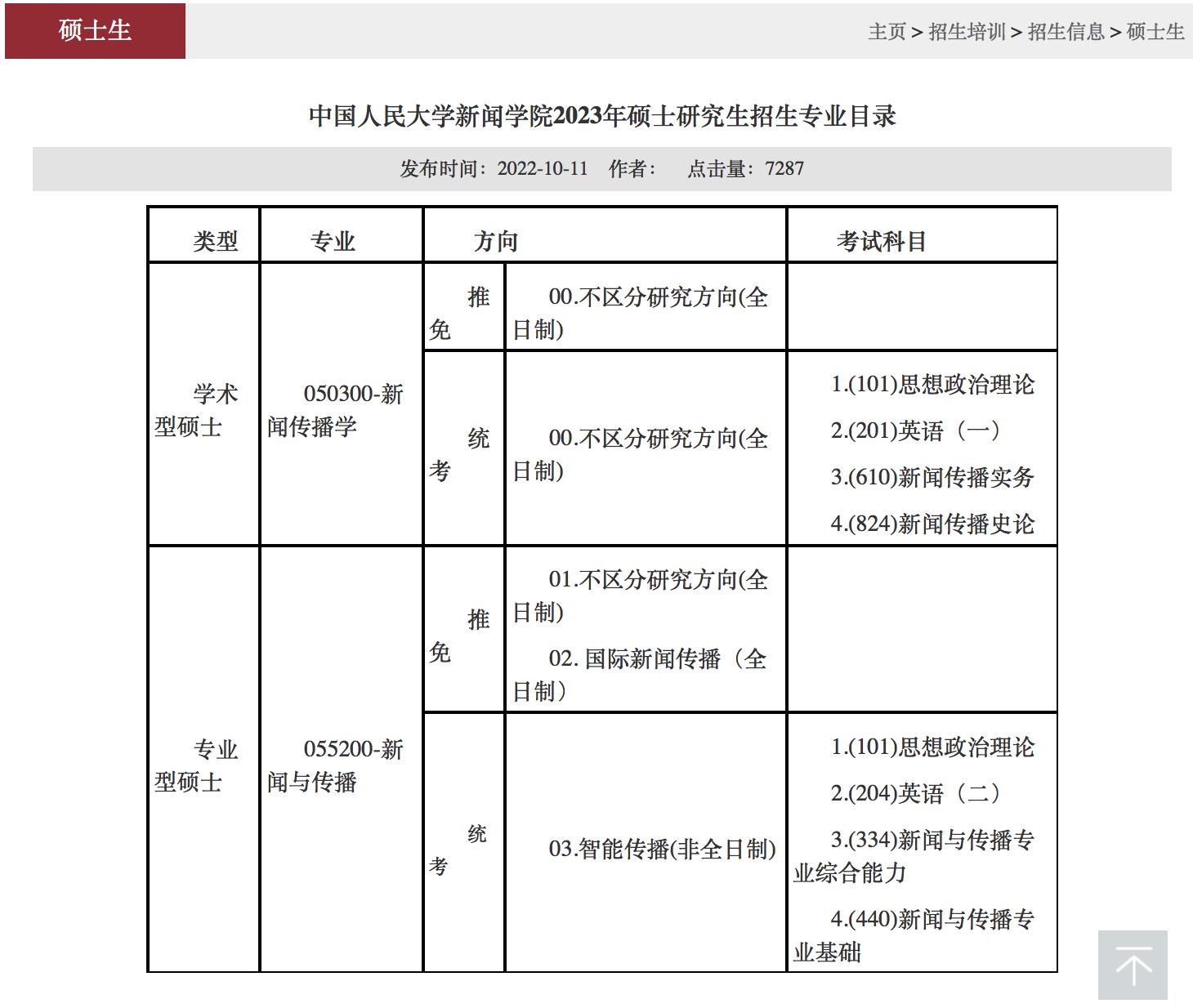
人大招生实情
G. 是非全日制,并且学术硕士招生政策保持不变。
对于有工作经验的从业人员,其培养主要面向非全日制专硕,这样的培养模式,符合专业硕士培育特点,能够助力他们在在职状态下获得提升,人大新闻学院在近些年,超过70%的毕业生任职于传媒机构,就业数据显示,这种培养模式,更加契合实际需要 。
南大改革解读
2020年9月,南京大学公布了新版硕士招生目录,在这个目录当中,取消了全日制新闻与传播专业学位硕士招生,然而这一调整仅仅涉及专业硕士,新闻学、传播学学术硕士依旧在正常招生,网上传播的视频把部分的调整夸大为整体改革,这明显不符合事实,
有一位负责人,他所处位置在南京大学研究生院,他作出表明,做这件事,目的在于优化教育资源分配,在培养从事理论研究人才之际,按照往日安排继续培养学术硕士,而非全日制专硕,全日制专硕着重提升实践能力,并且还要展示该校2023年招生数据,新闻传播类型的学术硕士招生规模保持稳定,师资配备也得到了增强 。
高校改革趋势
近些年来,许多高等院校,在开展新闻传播学科建设的时候,都在进行类似调整,这样的变化,不仅仅在新闻专业能看到,在工商管理学科也存在,在公共管理学科同样有,高等院校越来越倾向招录有工作经验的非全日制学生,这显现出人才培养模式的改变。。

2022年,教育部公布了数据,数据显示,在全国新闻传播类专业硕士里,非全日制学生存在一定比例,该比例达到了35%,这一比例相较于五年前提高了将近20个百分点,这样的情况能够让理论教学以及实践经验更好地结合,众多媒体机构和高校构建了联合培养机制。
辨别信息要点
面对各类教育政策调整相关消息,读者要掌握正确可行的核实办法,这很关键。首要的是查询高校官网发布的正式文件并以此为依据,必须安排处理其次重点任务,即关注教育主管部门颁布的权威发布。对短视频平台传颂的消息,更呈现这样的态势,要保持警惕,留意甄别消息来源的真实性。
当看到夸张说法,比如“取消专业”这一种,在此向多方建议求证,要留意各高校招生办公室官方账号,凭借这种方式获取第一手相应信息,在当前时刻教育部属阳光高考平台当中,其中包含各高校研究生招生网,两者都会及时去公布最新招生政策,这些归属于可靠的信息依据 。
关于您针对高等院校所进行的相关专业方面的调整,您有着怎样的看法呀,欢迎前往评论区域分享您自身所秉持的那些观点,要是觉得这一篇章存在可提供帮助的地方,那就请用点赞的方式给予一定支持呢!