山迎你来大有未来!带你走进山东大学新闻传播学院
山迎你来大有未来!带你走进山东大学新闻传播学院
山东大学新闻传播学院是2013年中宣部、教育部确定的全国首批10家部校共建新闻学院之一,是2013年教育部批准的首批16个部属高校新闻传播学文科实践教育基地建设单位之一
学业方向抉择于学子而言乃是至关重要的人生判定,山东大学新闻传播学院凭借部校共建之背景以及完备的培育体系,为莘莘学子搭建起别具一格的发展平台。
学科建设优势
该院是全国首批10家部校共建新闻学院当中的一员,在学科布局方面有着鲜明特色,新闻传播学是山东省独一无二的特色优势学科,搭建起了从本科直至博士后的全链条培养体系,在2024年软科排名里,新闻学处在全国第10的位置,国际新闻与传播专业更是高达第5,展现出很强悍的学科实力。
学院有“山东大学大众报业集团”实践基地,此为16个国家级实践基地当中的一个,学院还拥有多个省级重点实验室,这些平台给学生提供了从理论到实践的衔接通道,能确保学习内容跟行业需求同步更新 。

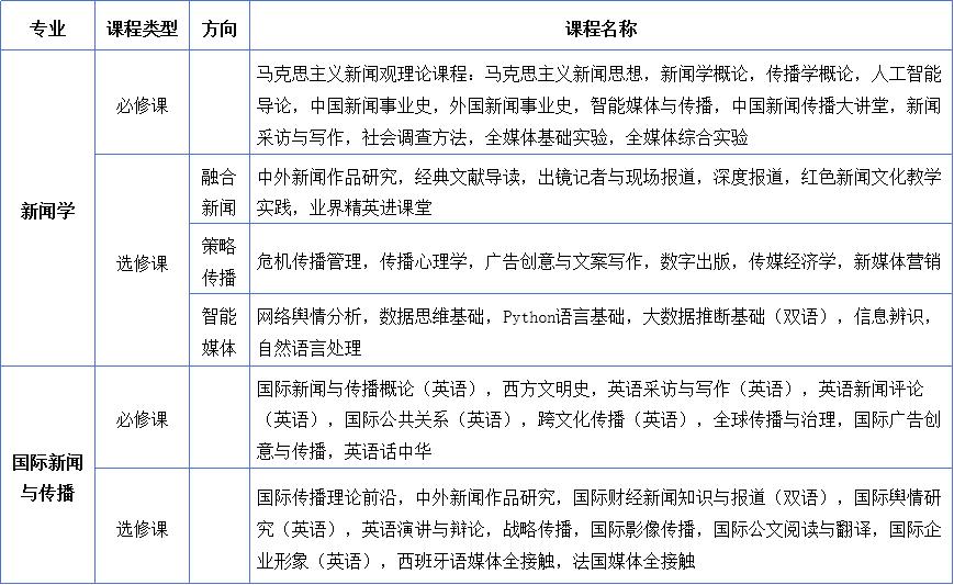
专业设置特色

现有两个本科专业坐落于学院,分别是新闻学,以及国际新闻与传播,新闻学专业被选入国家级一流本科专业建设点,着重于传统新闻业务跟新媒体技能的融合培育,国际新闻与传播它以国家战略需求为该专业,更倾向于跨文化传播人才的培育。
突出“全媒体 国际 外语”特色的专业课程体系中,开设诸如国际新闻采写、数据新闻等前沿课程,同时设置国情教育与国际交流项目,借此帮助学生扎根中国土壤以及有着全球视野 。
实践教学体系

学院给每一位本科生配置实习指导教师,全程对学生思想动态予以关注,对学生业务成长予以关注,这种个性化指导模式对实践教学质量起到有效保障的作用,让学生在外面实习的时候能够获得持续的支持。
借助山东省委宣传部舆情研究基地,以及山东网络视听研究基地等平台,学生能够参与真实项目的运作 ,这些实践机会 ,从舆情分析再到短视频制作 ,能让学生在校期间就积累行业经验 。

国际培养视野
自2018年开始举办的“国际学术交流月”,已经变成了全国拥有较高知名度的学术品牌,每年都会邀请海外著名学者开设讲座,以及举办工作坊,从而为学生创造出与国际前沿进行对话的机会。

学院借助海外访学这一渠道拓展学生视野了,学院还凭借国际赛事等渠道拓展学生视野了,。这些经历把学生的跨文化沟通能力显著提升了,为学生从事国际新闻传播工作奠定基础了。

育人成果展示

在央媒有出色表现的学院毕业生,在国际媒体也有出色表现,在互联网平台同样有出色表现,他们于新闻采编领域展现强劲竞争力,于国际传播领域展现强劲竞争力,于新媒体运营领域展现强劲竞争力,用人单位反馈普遍积极。

屡获国家级奖项的是在校生作品,部分学生参与了直接服务地方发展需求的项目,这种培养模式能让学生在校期间产生社会价值,是种学以致用的模式, 。
未来发展机遇
在媒体融合以及国际化趋势的情形之下,学院不断地持续优化培养方案,新增了数字出版研究方向,新增了对外话语创新研究方向,这些新增的研究方向紧紧扣住时代发展的脉搏 。

转专业政策给予了较多学子能够加入新闻传播领域的机会,在最近几年当中这两个专业变成了校内转专业时热门的选择,这样的开放性将有着不同学科背景的优秀学生给吸引过来了,丰富了人才培养所具备的多样性。

在你针对大学专业进行选择之际,是更为注重学科的排名情况呢,还是更加看重培养所具备的特色呢,欢迎你对自身关于此的观点予以分享,要是你感觉这篇文章是存在一定帮助作用的,那就请针对其进行点赞给予支持吧 !
